Validazione del Performance Level secondo ISO 13849-2

Reading time: 3 minuti - Difficulty: Advanced
Qual è la differenza fra la norma ISO 13849-1 e la ISO 13849-2? E quale scopo si prefigge in particolare la norma ISO 13849-2? In questo articolo, i principali aspetti della Parte 2 dello standard relativo al Performance Level e alla validazione secondo ISO 13849-2.

Standard ISO 13849 per il calcolo del Performance Level

La norma ISO 13849 si divide in due sezioni:

  • La prima parte della norma, ISO 13849-1, è la più conosciuta in ambito safety. Riguarda la progettazione dei SRP/Cs, e fornisce al costruttore le prescrizioni necessarie per poter progettare e realizzare un SRP/Cs che si definisca “sicuro”. Facciamo in questo caso riferimento alla valutazione del rischio condotto sulla macchina oggetto di verifica e alle funzioni di sicurezza integrate, e in particolare, al livello di affidabilità PLr richiesto per tali funzioni.
  • La seconda parte della norma, ISO 13849-2, invece, si colloca in una fase successiva, ossia relativa alla validazione del SRP/Cs realizzato, e quindi, a tutte quelle attività, verifiche, analisi, ed eventualmente, i test volti a validare il SRP/Cs.

Spesso le attività legate al Performance Level si fermano alla verifica, ma è la validazione il vero processo a valore aggiunto per il costruttore. Il processo di validazione di un SRP/Cs consente infatti di individuare eventuali errori ed evitare potenziali problemi in fasi successive, ad esempio relativamente al montaggio o alla programmazione del PLC.

In definitiva, lo scopo della norma ISO 13849-2 è quindi quello di:

  • Confermare che il SRP/Cs sia rispondente alla specifica dei requisiti di sicurezza fissata in fase di valutazione dei rischi
  • Dimostrare che il SRP/Cs risponda a tutti quei requisiti che la ISO 13849-1 prescrive, relativi quindi al Performance Level, ai principi architetturali, alla diagnostica, al comportamento del sistema in caso di guasto comune o di guasto sistematico, etc.

La norma indica inoltre che la validazione dovrebbe essere eseguita da una persona indipendente rispetto al progettista/fabbricante della macchina.

Fasi di validazione del Performance Level

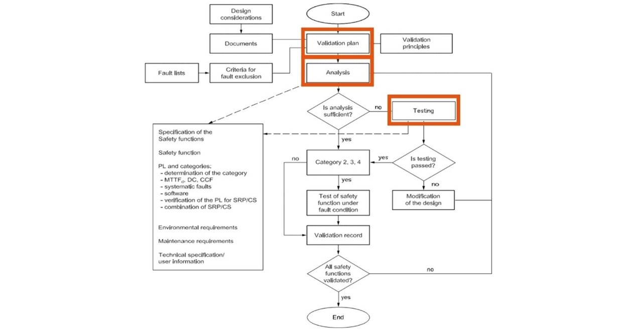
La validazione secondo ISO 13849-2 è un procedimento iterativo, il cui risultato è la validazione del prodotto.

Attraverso le fasi di lavoro suggerite dallo standard è possibile verificare la corretta rispondenza del sistema, applicando la diagnostica desiderata e richiesta sui canali.

Do you want to contribute to our page?

Seguici su Linkedin

Le tre fasi fondamentali sono:

  1. Definizione di un Piano di Validazione, al quale è annessa tutta la documentazione pertinente e necessaria alla validazione. Il Piano di Validazione è un documento che descrive tutte le fasi e le attività necessarie per il processo di validazione, nelle sue tre fasi fondamentali, ovvero la validazione tramite analisi, la validazione tramite test, e gli eventuali test sulle condizioni di guasto previsti per le categorie da 2 a 4.
  2. Validazione tramite analisi, ossia un’analisi di dettaglio documentata per tutti i requisiti applicabili. È l’unica fase che la norma stabilisce come obbligatoria.
  3. Esecuzione di test funzionali, per i quali la norma ISO 13849-2 non stabilisce l’obbligatorietà, salvo nei casi delle categorie da 2 a 4 secondo ISO 13849-1, ossia categorie che basano la loro affidabilità sul principio di ridondanza, e quindi di tolleranza al guasto, per cui la norma prescrive l’esecuzione di test sulle condizioni di guasto.